![]() |
風淋室專題 佰倫風淋室已榮獲多項國家專利! |
![]() |
服務熱線:蘇小姐 181-02663890 黃先生 135-70963007 |
產品分類
熱門文章排行
風淋室進出門程序參考
發布時間:2016-06-14 07:55:08 瀏覽:8121
很多風淋室用戶朋友經常在問佰倫小蘇的一個問題:風淋室的正確進出門程序是怎么樣的呢?今天就我代表佰倫凈化公司給大家整理一下相關問題供大家參考:
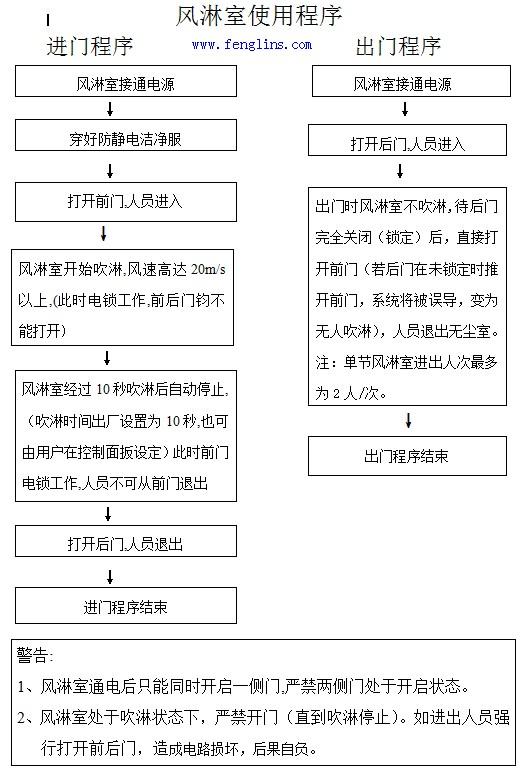
進門程序
風淋室接通電源
穿好防靜電潔凈服
打開前門,人員進入
風淋室開始吹淋,風速高達20m/s以上,(此時電鎖工作,前后門鈞不能打開)
風淋室經過10秒吹淋后自動停止,(吹淋時間出廠設置為10秒,也可由用戶在控制面扳設定)此時前門電鎖工作,人員不可從前門退出。
打開后門,人員退出
進門程序結束
警告:
1、風淋室通電后只能同時開啟一側門,嚴禁兩側門處于開啟狀態。
2、風淋室處于吹淋狀態下,嚴禁開門(直到吹淋停止)。如進出人員強行打開前后門,造成電路損壞,后果自負。
出門程序
風淋室接通電源
打開后門,人員進入
出門時風淋室不吹淋,待后門完全關閉(鎖定)后,直接打開前門(若后門在未鎖定時推開前門,系統將被誤導,變為無人吹淋),人員退出無塵室。
注:單節風淋室進出人次最多為2人/次。出門程序結束
圖解說明:

原文來源:http://m.aisuo365.com/ 蘇小姐 13570963006
| 上一篇:公司介紹 | 下一篇:風淋間操作安全規程參考 |

